98色花堂
设为98色花堂
|
加入收藏
98色花堂
98色花堂概况
98色花堂简介
学院领导
机构设置
规章制度
党建工作
基层组织
工会活动
师资队伍
教师名录
导师名录
教师风采
团学工作
团学组织
学子风采
人才培养
本科教育
研究生教育
招生就业
学科科研
科研平台
科研项目
科研成果
合作交流
国际交流
社会服务
审核评估
专业认证
校友工作
网站98色花堂
>
98色花堂公告
>
正文
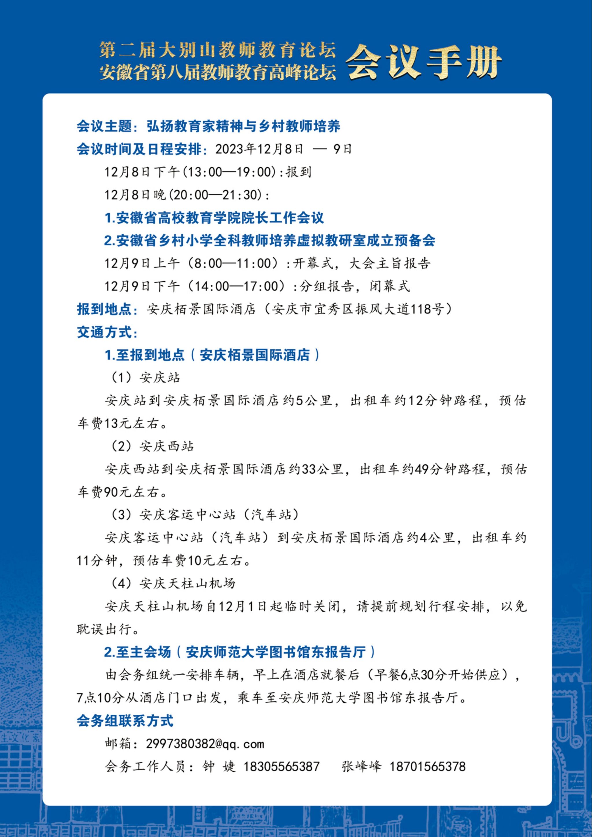
第二届“大别山教师教育论坛”暨安徽省第八届教师教育高峰论坛会议手册
作者:陈健
时间:2023-12-06
点击数:
附件【
会议手册.pdf
】已下载
次
上一条:
教师教育学院2023年校研究生优秀学位论文推荐名单公示
下一条:
教师教育学院2023年职称申报推荐名单公示